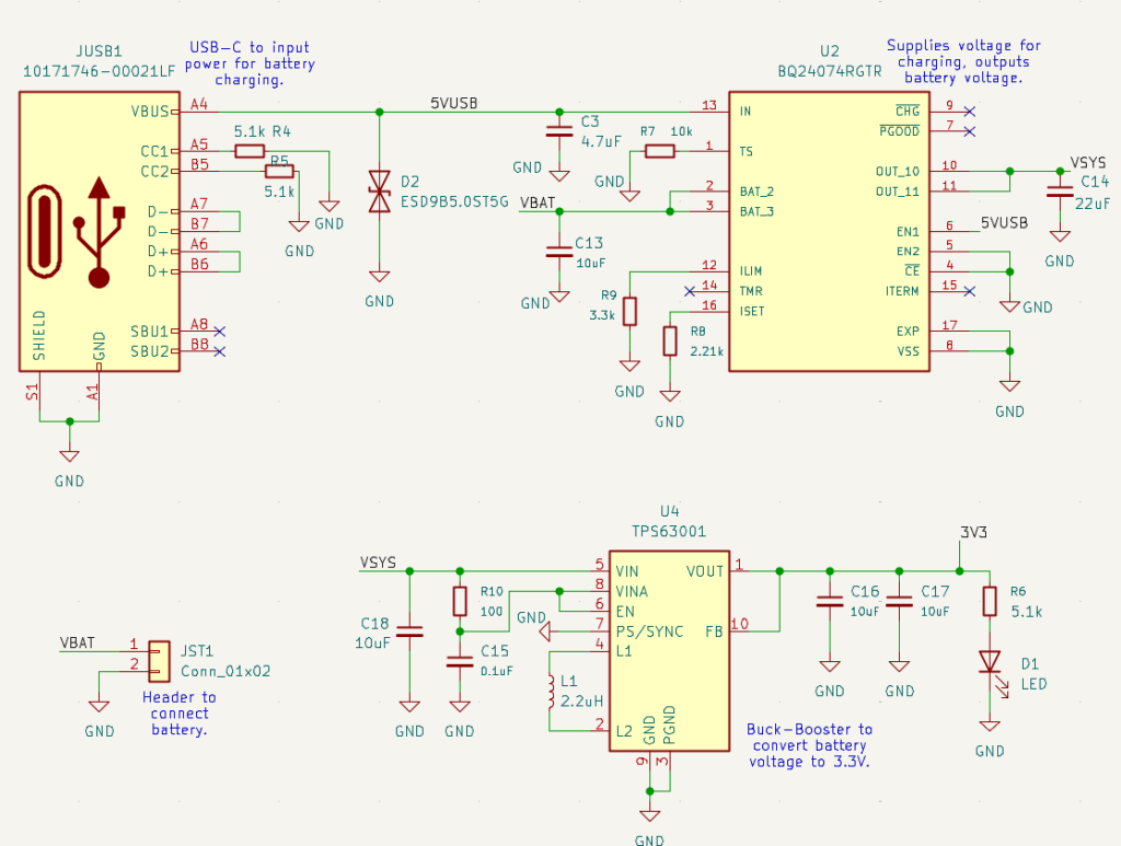
Updated Power Delivery with Battery Charging: The PCB now communicates entirely with the app via Bluetooth, providing seamless wireless control. Charging is handled by simply plugging a USB-C cable into the board, which charges the Li-Po battery connected through the JST1. This battery not only stores power but also drives the board through the BQ24074 integrated circuit, which manages charging and power flow. From there, the power is regulated by the TPS63001 3.3V buck-boost converter, supplying a stable 3.3V to the entire PCB for reliable operation.







